研报&论文

2018至2020年的量化危机:被大盘成长逼入绝境

由crisvalentine创建,最终由crisvalentine 被浏览 25 用户

摘要

文献来源:Blitz D. The Quant Crisis of 2018–2020: Cornered by Big Growth[J]. The Journal of Portfolio Management, 2021.

推荐原因:我们考察了2018-2020年量化危机期间股票因子组合的表现。在这一期间唯一的优胜策略是投资最大并且最贵的成长股。其他因子只有在隐性暴露大盘成长时才能够有效。小盘股整体上弱势。因此,2018-2020年跑输的策略不计其数,而本质上仅一种方法能够跑赢。与此次量化危机相比,历史上的历次价值回撤以动量回复为主要特征。此外,小盘股通常仍然能够带来跑赢的可能。整体来看,以往的价值回撤并不一定会导致量化危机。因此,在这种罕见的情境下,2018-2020年量化危机对于量化基金经理来说是半个世纪以来前所未有的挑战。

{w:100}

背景

自从2018年中开始,使用多因子策略的量化基金经理经历了严重的业绩回撤。通过每月计算常见因子的等权收益,包括市值SMB,价值HML,投资CMA,盈利RMW及动量WML,下图展示了2010年以来全球成熟资本市场中因子的平均表现。可以看到,2018年以来因子表现出现了显著回撤。并且,如果没有动量因子,因子甚至经历了一个失落的十年。

{w:100}本文深入探究了2018年以来价值因子的多年回撤。本次的“量化危机”主要是由于价值因子的弱势,而价值因子是量化选股模型的关键。然而,价值只是量化投资者使用的因子之一,因此我们不禁好奇为什么其他因子并没能抵消或者补救价值因子带来的损失。此外,价值因子失效在历史上曾经发生过,而量化投资者通常依赖历史数据进行回测,因此我们可能预期他们能够应对这一情景。

为了解决这些问题,我们分析了量化危机,即2018年6月至2020年8月期间的因子表现。我们发现,在这一区间内,跑赢的股票集中于最大并且最贵的股票。盈利因子及动量因子在大市值股票中也有效,但是其表现主要是因为对大盘成长股票的隐性暴露。如果没有超配大盘成长股票,在2018-2020年,无法避免业绩的大幅跑输。

我们还将2018-2020年与历史上主要的几次价值因子回撤进行了对比,发现了一些显著的区别。首先,以往的价值因子回撤更确切地讲,应当称为动量回复,因为动量因子的强势掩盖了价值因子的弱势。因此,历史上的价值回撤并不会必然导致量化危机。虽然2018-2020年期间,动量因子确实产生了正向的收益,这个收益远不足以弥补价值因子的损失。这也是价值因子的弱势第一次成为市场的主旋律。

另一个与以往价值因子回撤的重要区别是,小盘股大幅跑输大盘股。之前价值因子回撤时,小盘股仍然有跑赢的可能。然而,在2018-2020年,即使小盘、中盘股中最好的一部分股票也难以与大盘成长股相当,因此跑输市场。这更加剧了纯多头的量化基金经理的损失,因为他们会低配大盘股,并且超配中小盘股票。

在我们的样本中,除了2018-2020年,实际上只有一个真正的量化危机,即2009年上半年。这两次危机的共同点在于,他们的主要原因都是某一个因子的失效。不同之处在于,在2009年,崩溃的是动量因子而不是价值因子,当时经历了2008年债务危机而大跌的股票出现了收益反转。另一个不同点是2009年的量化危机是一个相对短期的事件,在不到半年后因子又恢复了其上行的趋势。

我们发现,2018-2020年的量化危机是与以往不同的价值因子回撤带来的,因为这一次动量因子并不能弥补价值因子的损失,并且同时小盘股呈现系统性地严重跑输。

\

数据

我们使用标准的学术因子,包括规模(SMB),价值(HML),投资(CMA),盈利(RMW)及动量(WML)。价值(HML),投资(CMA),盈利(RMW)及动量(WML)因子都是根据规模及特定因子分组的组合。组合均以市值加权。

2018-2020年量化危机

我们将2018年6月至2020年8月的27个月区间称作量化危机。具体的起止日期可能有所差别。量化危机开始于量化基金经理开始陷入困境,Fama-French因子出现显著弱势,截至时间点为因子表现开始出现平滑。并且2020年11月价值因子出现了回复。然而,我们的结果并不会因截止时间点后移一两个月而发生实质性地改变。

量化危机中的因子组合

量化危机期间的因子表现如下图所示。价值因子出现了显著的回撤。市值、投资因子也出现了大幅回撤。这一结论并不稀奇,因为Fama and French (2015)发现,投资效应与价值效应紧密相关。盈利及动量因子则表现优异。虽然这些因子的收益并没有其他因子,尤其是价值因子,的损失那么高,但是他们还是有助于减轻多因子投资者的痛苦。然而,Fama-French因子表现的是理想的多空组合,而在实际中大多数投资者使用纯多头策略。

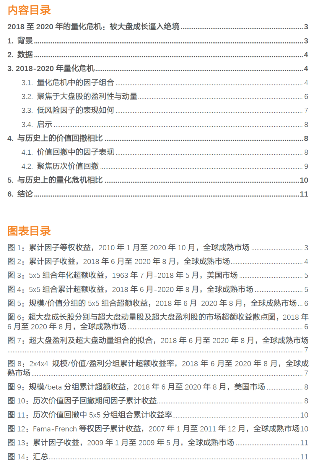
{w:100}为了解决这一顾虑,我们检验了5x5分组的组合表现。我们首先展示了这些组合在量化危机之前,即1963年7月至2018年5月期间,相对市场的平均超额收益。如下图所示。我们发现,收益通常在表格的右下侧最高,就是具有“合适”因子特征的小盘股。这与长期以来学术界关于这些因子的研究结论相一致,尤其是因子收益在小盘股中更加显著。我们还发现,100个组合中72个组合相对市场的超额收益显著为正,这是由于小盘股通常优于大盘股。

{w:100}下图表明5x5组合在量化危机期间的表现与长期表现截然相反。100个组合中超过85个组合在该期间内跑输市场,其中70个组合甚至跑输达10%以上。仔细观察可以发现,大盘成长股超额收益高达53.8%。这类股票的典型代表是头部科技公司,如FAANG,Facebook,Apple,Amazon,Netflix,Alphabet (Google)及 Microsoft,另一个突出代表是Tesla。在表格中,远离左上角的股票均或多或少地跑输。

这一结论在下图中更加明显。

{w:100}对于规模/投资分组的5x5组合,我们发现了类似的结论,左上角组合强势,即投资激进(总资产增速高)的股票。这再一次说明价值因子与投资因子呈现高相关性,因为其表现紧密相关。对于规模/盈利、规模/动量分组的组合,我们发现右上角组合的收益强势。因此,具有高盈利能力的大盘股及历史收益高的大盘股也会跑赢。在略小的股票中,动量最高的股票仍然能够跑赢最低的组合。虽然大盘高盈利股票及大盘高动量股票的正向超额没有大盘价值股票的负向超额高,但是这些因子有效减少了损失。这表明,一个专注于超大盘股票的多因子投资策略能够以轻微的损失挺过量化危机。然而,在下文中,我们发现很难再找到别的方法在超大盘中获取超额收益。

聚焦于大盘股的盈利性与动量

在本章中,我们提出,大盘盈利、大盘动量本质上是伪装的大盘成长,并且只有卖空价值因子才能跑赢。首先,我们发现超大盘动量与超大盘盈利组合与超大盘成长组合的表现非常相近,其相对市场的月度超额收益相关性分别为75%及89%。如下图所示。这样的强相关性表明前文结果中,后两个表格中右上角的强势组合实际上与第一个表格中左上角的强势组合是相同的现象。由于超大盘成长组合明显具有最强的收益,我们可以据此推断,这是量化危机期间最主要的特征。

{w:100}更加正式的结果如下图所示,下图用5个超大盘的价值组合拟合了超大盘盈利及超大盘动量组合。类似于具有约束条件的最小二乘回归,约束条件为系数非负,且系数之和为1。拟合结果中主要为大盘成长。高R方说明拟合结果很好。我们还发现超大盘盈利及超大盘动量组合能够被其拟合组合所充分解释,因为其残差收益均为负。当构建量化危机期间的均值/方差最优组合后,我们发现了相似的结论。使用前文100个组合作为输入,最大夏普比例的组合包含100%的大盘成长组合及0%的其他99个组合。

{w:100}这些结果表明超大盘盈利及超大盘动量组合在该期间实质上是“低配版”的大盘成长组合。因此,盈利及动量因子实际上在中和价值因子,而不是分散价值因子的风险。将价值因子与盈利因子、成长因子结合相当于具有1倍价值和2倍成长,也就是反向价值因子,合计为净成长暴露。换句话说,多因子策略要想跑赢只能集中配置于超大盘股,从而使得价值因子被其他因子所抵消,从而负向暴露价值因子。而对于追求均衡配置这些因子的基金经理来说,这样的超大盘成长组合是不在考虑范围之内的。

但是,大盘成长股的表现如此优异是不是因为他们确实盈利出众呢?为了探究这一问题,需要将成长与盈利因子区分开。下图展示了分别使用市值、价值、盈利分组的2x4x4组合的市场超额收益。为了避免组内股票数量过少,市值维度只分为大盘及小盘两组。下图表明不论盈利如何,所有大盘成长股票均显著跑赢。高盈利只有与高估值结合时才会跑赢。而高盈利与低估值结合实际上会显著跑输。换句话说,只有在具有成长暴露时,盈利才是有效的,然而在成长分组中,低盈利的股票往往收益更高。在小盘股中,负向超额更加显著。因此,盈利并不是量化危机期间成长股具有异常超额收益的原因。

{w:100}

低风险因子的表现如何

除了以上因子以外,许多量化投资者也会运用低风险效应,即横截面的风险与收益曲线比理论预测得更加平滑。为了考察量化危机期间低风险因子的作用,我们使用规模与市场beta分组的5x5组合,下图为组合相对市场的超额收益。

{w:100}可以看到,在每个市值分组内部,低beta股票整体上跑赢高beta股票,因此低风险效应在量化危机期间仍然持续。然而,我们发现只有超大盘股票中beta中等(Q3)或略高于平均(Q4)的分组能够战胜市场,而其他分组均跑输市场。由于超大盘成长股恰好处于这些beta分组内,这也进一步说明了超大盘成长股的主导地位。在超大盘股以外,所有市值/beta组合均跑输10%以上。这些都表明对于低风险策略来说,量化危机也是一个非常艰难的时期,即使风险自身通常并不是一个定价因子。

启示

这些对多因子投资有什么启示呢?首先,低配大盘股而超配小盘股的基金经理在量化危机中非常艰难,因为跑赢的股票几乎完全集中于超大盘。而由于小盘股整体上表现不佳,那些能够从小盘股中选出好股票的因子仍然会面临回撤。在超大盘空间内,动量和盈利因子提供了跑赢的可能,但是仅通过反向配置价值因子。总体来看,这些结果表明在量化危机中,跑输的策略多种多样,而仅一种策略能够跑赢,就是投资大盘成长股,或者直接投资或者含蓄地通过其他因子。

与历史上的价值回撤相比

在本章中,我们继续比较了2018-2020年量化危机与之前的价值回撤的异同。

价值回撤中的因子表现

我们使用全球及美股数据,手动筛选了历史上HML因子回撤最严重的时期。如下图所示。除了2018-2020年的量化危机,我们还识别出了1963年以来的4次价值因子大幅回撤。

{w:100}从上图明显可以看到,在以往价值因子回撤时,动量因子的收益都非常高。在之前的4次中,有3次动量因子的收益都显著超过了价值因子的损失,而另一次两者的收益非常接近。因此,这些区间实质上是动量因子回复反作用于价值因子,而2018-2020年的量化危机是第一次出现成长因子回复,并且正向作用于动量因子。这一结果表明与以往的价值回撤相比,量化危机给均衡暴露多因子的量化投资者带来了更加严峻的挑战。

此外,我们还发现在以往4次中的3次价值回撤中,规模因子均能够坚守阵地或者带来正向收益。价值与规模因子同时回撤在历史上仅发生过一次,也就是1989-1991年期间的价值回撤。因此,之前的多次价值回撤对于偏向小股票的量化投资者来说,困难相对小一些。

最后,我们发现在历次价值回撤期间,市场收益较为稳健,投资因子与价值因子均失效,而盈利因子通常表现较好,虽然并不足以弥补价值因子带来的很大损失。总体而言,在前几次价值回撤中,以1/N权重混合的多因子或者简单使用50/50价值与动量混合均能够弥补价值因子带来的很大损失。2018-2020年的量化危机是半个世纪以来第一次其他因子均难以弥补损失的价值回撤。

聚焦历次价值回撤

我们使用5x5分组组合深入考察历次的价值回撤。为了简单起见,我们仅汇报了多头及空头组合的结果。

下图表A反映了因子组合在1998-2000年期间的表现,也就是科技泡沫。显然,这一期间更确切地说是动量回复。动量的收益在各市值分组中均非常显著,并且显著超过价值的损失,足以弥补价值因子的亏损。

表B为1989-1991年期间的结果。在前期的价值回撤中,这一区间与2018-2020年量化危机最为相似。类似地,小盘股比大盘股弱势,导致100个组合中81个组合跑输市场,并且其中61个组合甚至跑输10%以上。市值/价值分组的组合也表现类似,仅小部分大盘成长股票表现强势。这一现象在医药、生物科技、零售行业最为显著。在超大盘股票中,成长也是主旋律,因为成长股的超额高于超大盘动量及超大盘盈利的股票。然而,一个主要区别是,在1989-1991年,动量仍然显著有效,并且是其他市值分组中最为显著的因子。这就使得多因子投资者在这一期间不至于损失惨重。

表C为1979至1980年价值回撤期间的结果。与1998至2000年类似,这一期间最为显著的特征是动量回复,在所有市值分组中,高动量股票均呈现出最高的超额收益。动量效应主要由能源、材料行业驱动,这些行业受益于第二次石油危机导致的石油及商品价格上涨。有趣的是,最大和最贵的股票在这一区间内甚至跑输市场。

表D为1970至1972年价值回撤期间的结果。在超大盘股票中,成长是主旋律,估值最高的股票收益率也最高。与2018-2020年量化危机类似,动量和盈利可以减轻但并不能弥补价值的损失。然后,在其他市值分组中结论有所不同,动量和盈利股票的正向超额收益比价值的负向超额收益更高。因此,对于使用多因子模型的量化基金经理来说这一期间更易于操作。

{w:100}

与历史上的量化危机相比

根据上文,以前的价值回撤并不必然会导致量化危机,因为其他因子能够弥补价值因子的损失。除了2007年8月的量化危机(从月度数据上甚至观察不到),在1963至2020年的样本中,仅有一次明确的量化危机,即2009年初。下表表明,以1/N加权的因子组合从2009年1月到5月遭受了大幅亏损,足以抹平前两年的收益。虽然2009年与2018-2020年量化危机的幅度是可比的,他们的持续时间却大相径庭。2018-2020年量化危机是一个超长的事件,持续超过两年,而2009年的危机在持续半年后因子便继续其向上的趋势。

{w:100}下图表明在2009年危机期间,因子收益的表现有所不同。动量因子而不是价值因子是2009年跑输的主要原因。这是由于在2008年债务危机中大幅亏损的股票出现显著反转,尤其是银行及保险股。价值及投资因子的收益也为负,只有规模及盈利因子略微为正。

{w:100}总体来看,2009年的事件表明量化危机可能有截然不同的原因,并且任何一个因子恶化时都可能摧毁分散化的多因子策略。从目前的经验来看,主要的源头是价值及动量。然而这一结论可能也具有迷惑性,因为其他因子也可能经历大幅回撤。例如,在1973-1976年盈利因子损失20%,如果不是因为其他因子能够有所弥补,这可能也会导致量化危机。

\

结论

我们考察了2018-2020年量化危机期间的因子策略表现。主要结论为,在这一期间唯一的优胜策略是投资最大并且最贵的成长股。高盈利、高动量的超大盘股也能够胜出,但是这都是由于对大盘成长的隐性暴露。此外,只有在偏向成长时,超大盘股中盈利因子才有效。小盘股整体表现弱势。因此,2018-2020年跑输的策略不计其数,而本质上仅一种方法能够跑赢。

与此次量化危机相比,历史上的历次价值回撤以动量回复为主要特征。此外,小盘股通常仍然能够带来跑赢的可能。整体来看,以往的价值回撤并不一定会导致量化危机。下图展示了历史上因子投资的艰难时期中价值和动量因子的表现。我们发现2018-2020年量化危机对于量化基金经理来说是半个世纪以来前所未有的挑战。

{w:100}有读者可能会好奇,量化危机是否表明因子投资就此一蹶不振。诚然,只有时间能够证明因子策略能否带来一如既往的收益。然而,有一点是明确的,即从历史极端时期来看,2018-2020年的事件完全是在可能的情景之内。在不同因子间的分散化投资有助于在一个因子大幅回撤时减少损失,但是并不足以在任何情景下均能取得正收益。虽然一个因子上的巨幅亏损难以通过其他因子的收益来弥补,但是这并不意味着结构性的变化,也不能说明存在几十年的因子溢价骤然消失。

事实上,Arnott et al. (2020) 和 Blitz and Hanauer (2021)已经发现近来的价值弱势主要是由于成长股的极端扩张导致的,但是这并不是可持续的并且终会在某个时点出现均值回归。因此,2018-2020年量化危机是一个罕见的情景,最终形成了一个对于多因子量化投资来说的极端天气,但是终有一日会雨过天晴。

标签

投资策略风险管理投资组合管理
{link}